Instance Verification Kit (IVK)
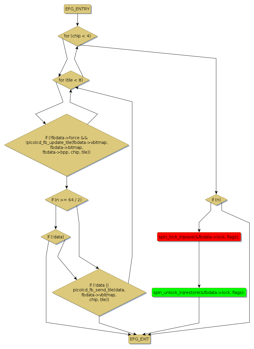
spin lock @ [8940+40+/linux-3.19-rc1/drivers/hid/hid-picolcd_fb.c]
Instance Signature: lock
|
The Matching Pair Graph:
|
|
Function Name
|
Control Flow Graph (CFG)
|
Events Flow Graph (EFG)
|
Source Correspondence
|
|
picolcd_fb_update
|
|
|
[7559+17+/linux-3.19-rc1/drivers/hid/hid-picolcd_fb.c]
|